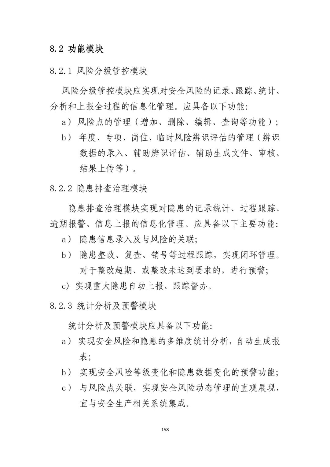
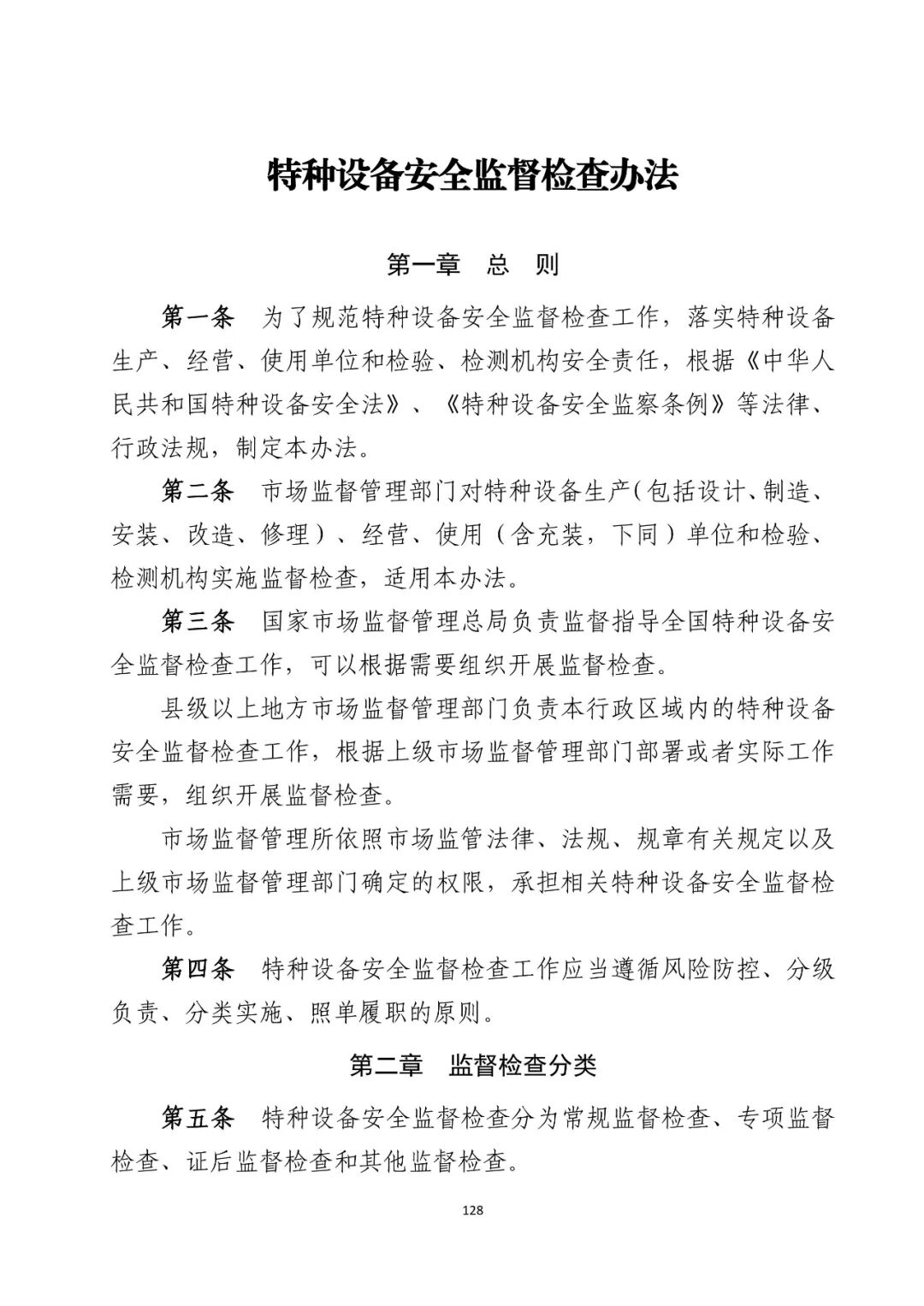
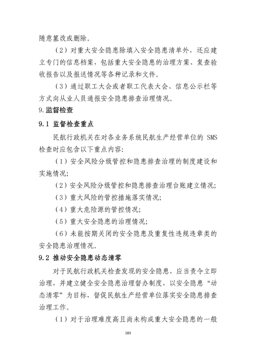
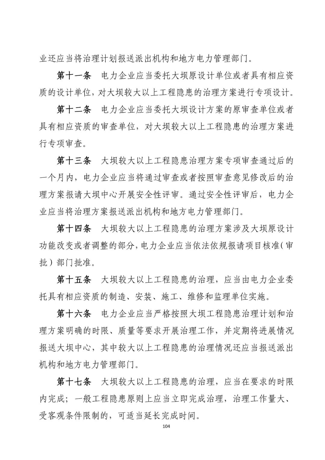
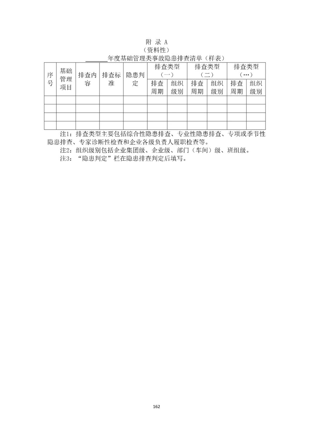
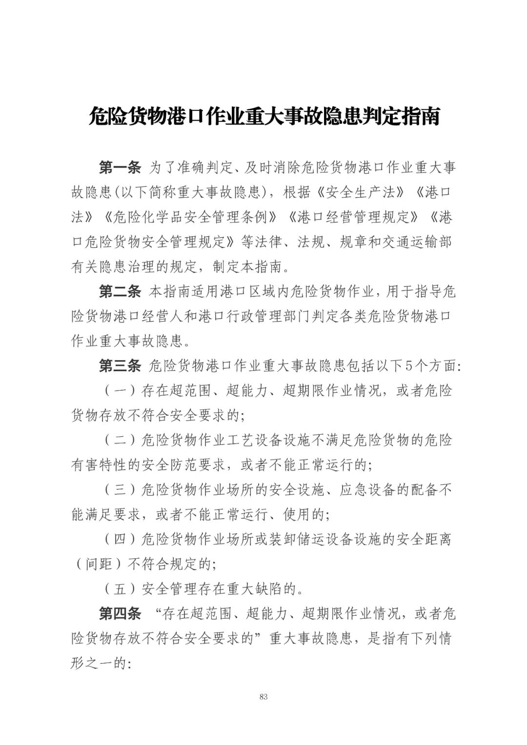
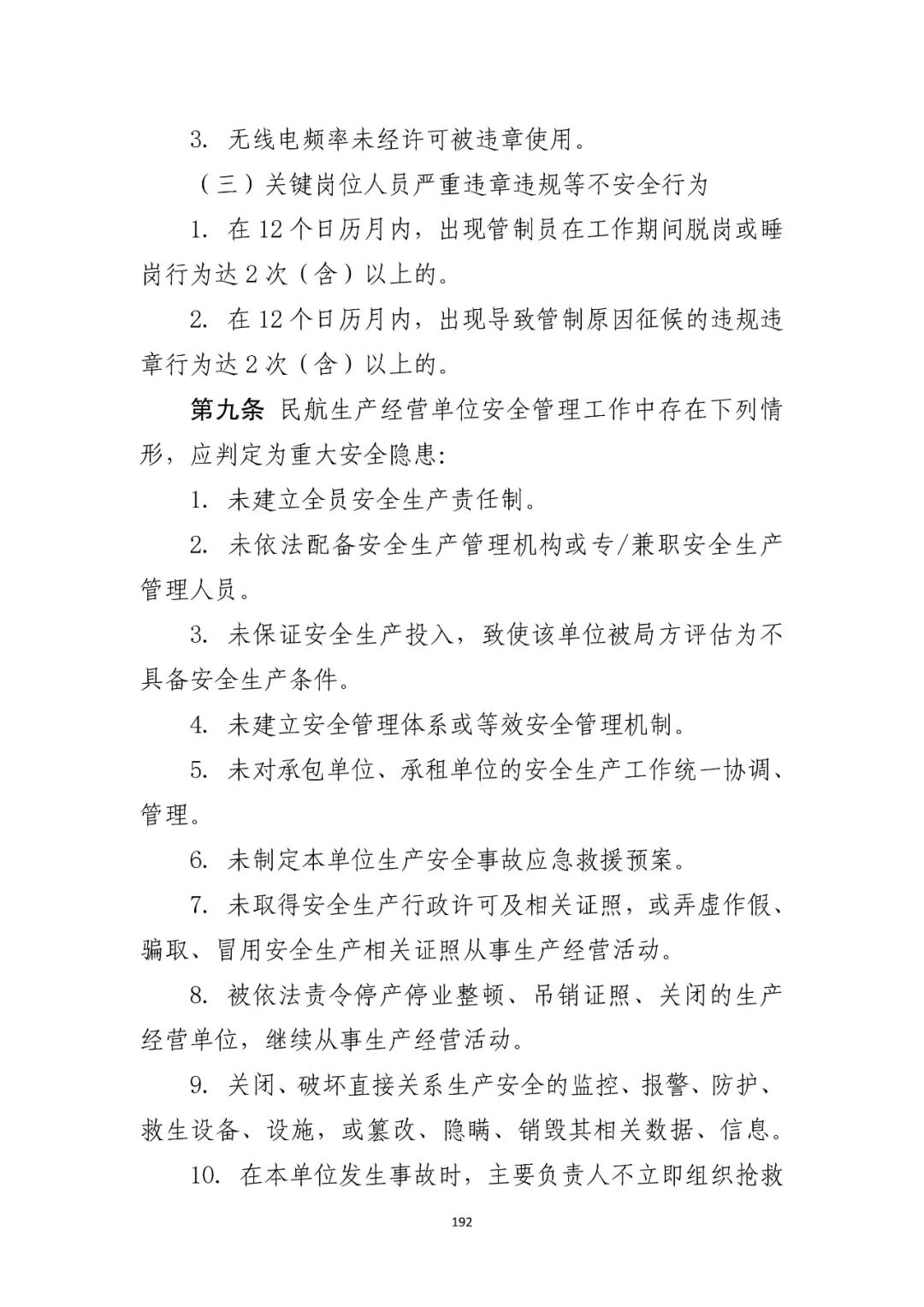
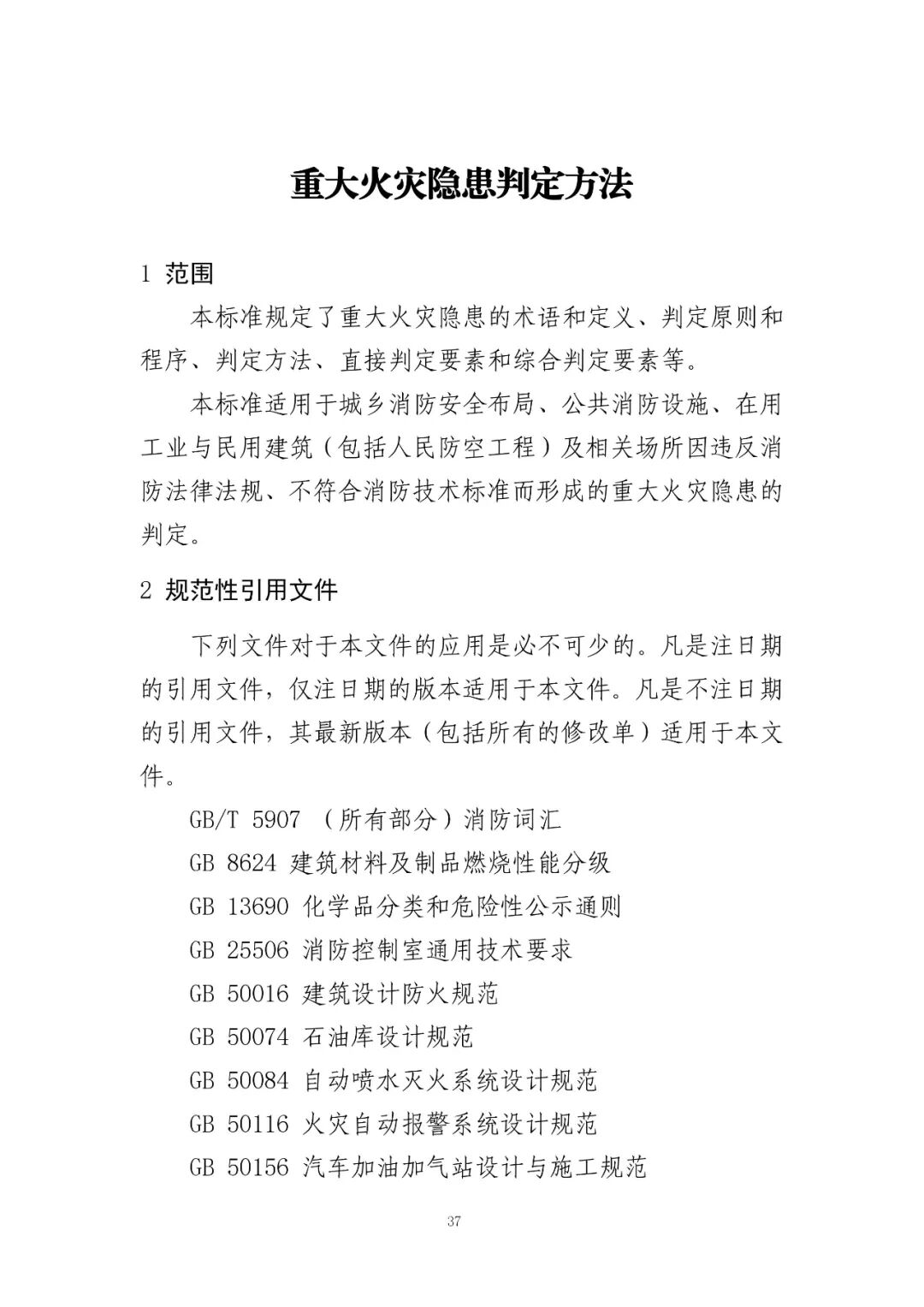
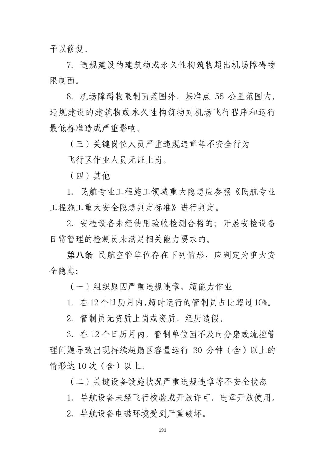
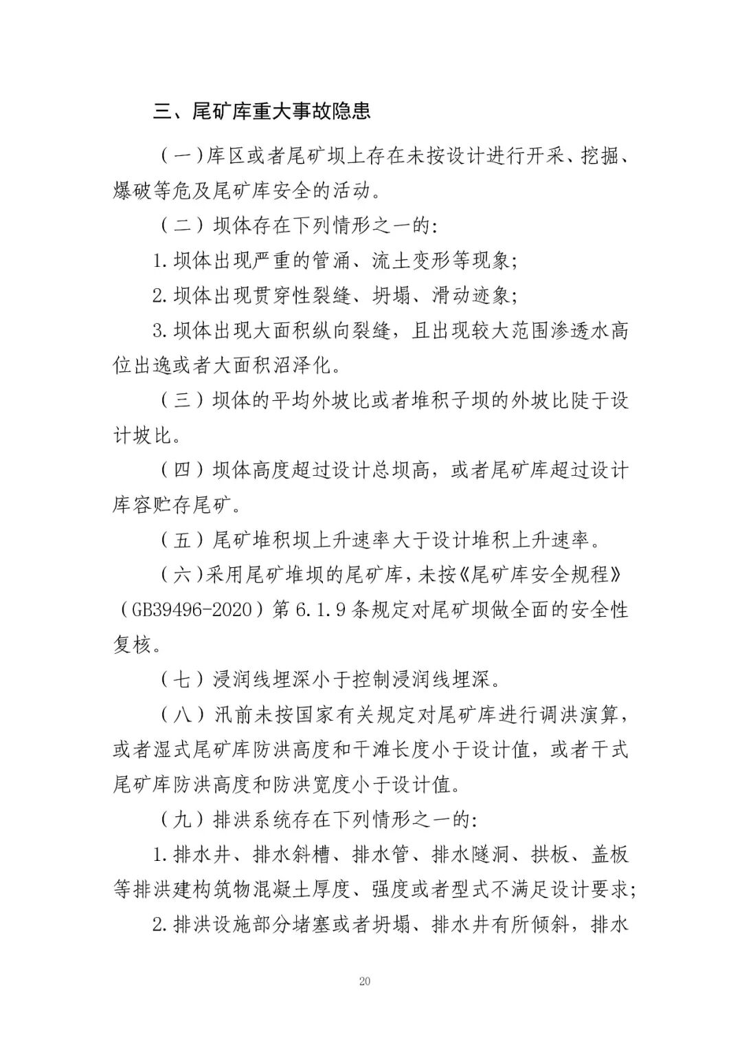
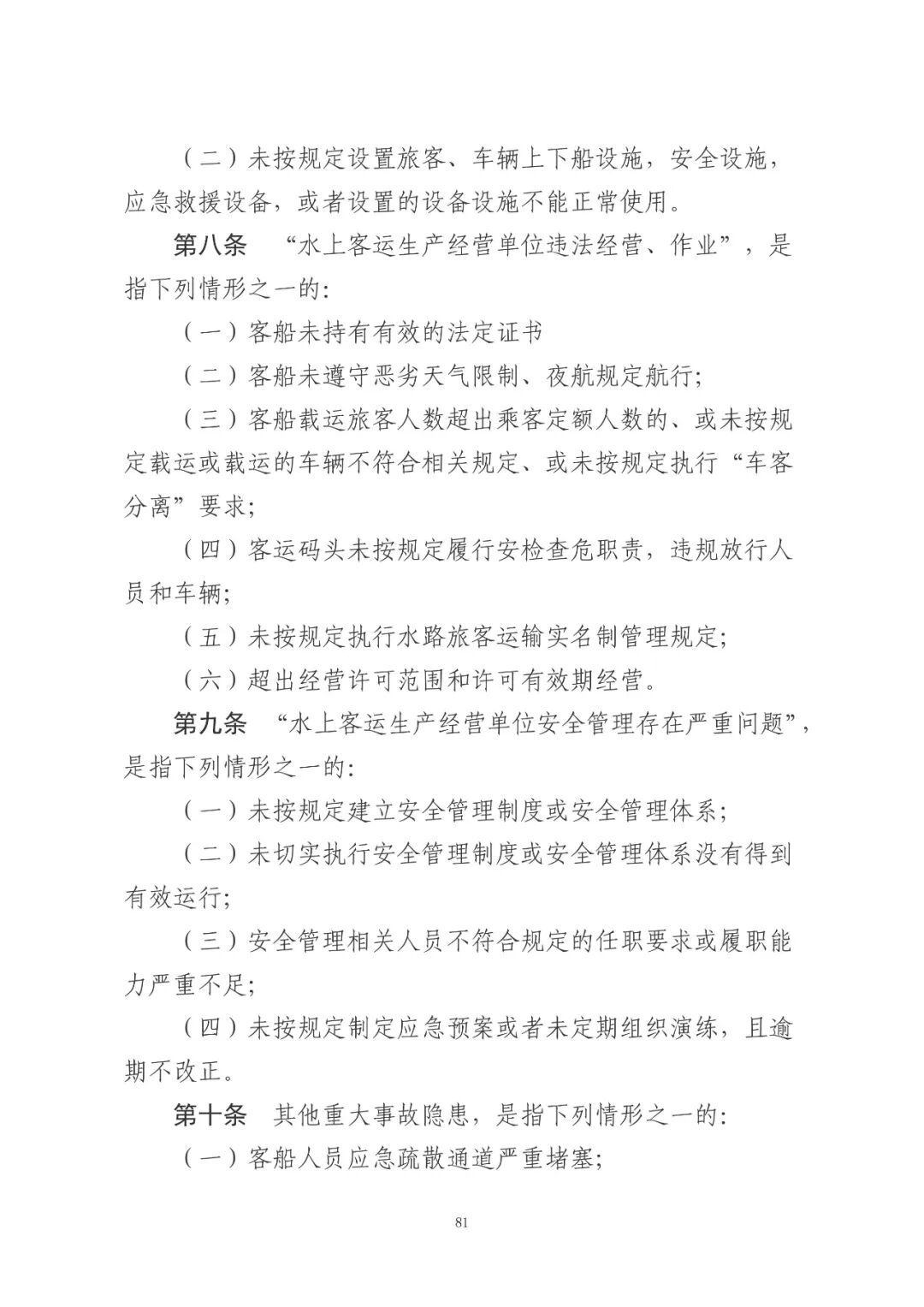
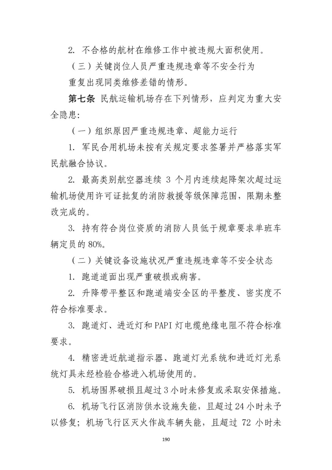
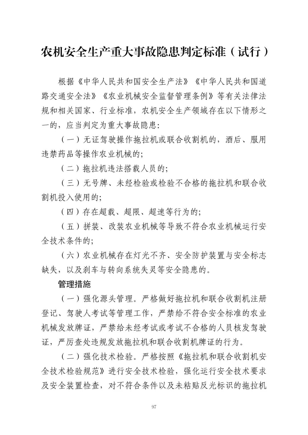
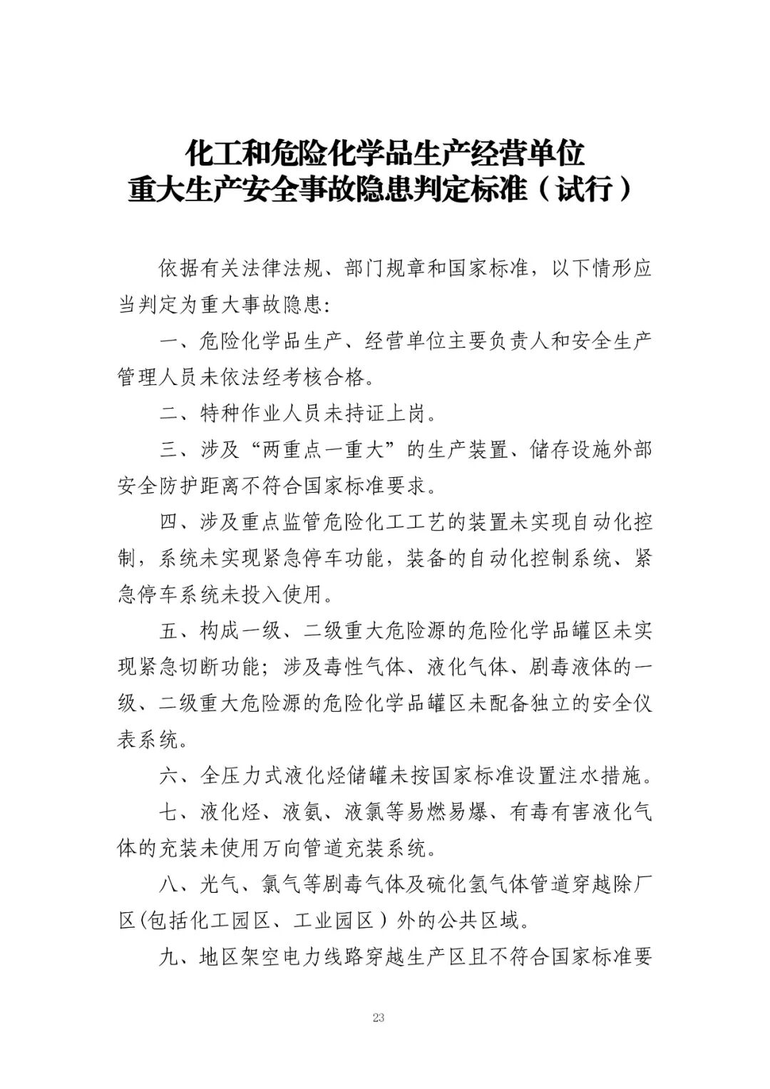
↓↓↓


















































































































































































































权威发布!重大事故隐患判定标准汇编
发布日期:2023-06-29 浏览次数:-
| 索引号: | 11440881MB2D29722E/2023-00059 | 分类: | |
| 发布机构: | 湛江市廉江市应急管理局 | 成文日期: | 2023-06-07 |
| 名称: | 权威发布!重大事故隐患判定标准汇编 | ||
| 文号: | 发布日期: | 2023-06-29 | |
| 主题词: | |||
↓↓↓


















































































































































































































主办单位:湛江市廉江市应急管理局 联系方式:0759-6688537
44088102000044
粤ICP备09178146号-1 网站标识码:4408810028网络支持 IPv6 网络