一:基本信息
窗口办理地址:廉江市廉江大道北55号行政服务中心文广旅体局窗口
网上申办地址:http://ljbs.zjwsbs.gov.cn/portal/
咨询电话:0759-6683055
投诉电话:0759-12345
收费项目名称、收费依据和标准:均无收费。
窗口办理流程:申请(窗口提交资料)→ 受理(审核资料。符合条件予以受理;不符合条件不予受理)→ 审核(业务股室和分管领导对资料、场地进一步审核,对符合条件的交由局长审批)→ 审批(局长根据上报资料和场地等情况,作出是否许可决定。)→ 办结(符合条件的,给予发证;不符合条件的,出具《不予行政许可决定书》)→ 领取结果(窗口领取办理结果。)
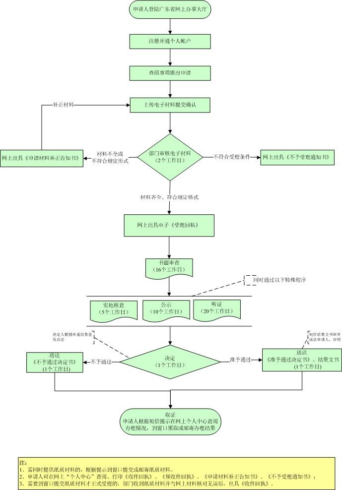
网上办理流程:申请(网上提出申请,上传电子材料)→ 预受理(网上审核资料,提出预审意见并作出受理决定)→ 资料提交(窗口提交纸质材料,当场与网上电子材料进行审核,无误后予以正式受理)→审核(业务股室和分管领导对资料、场地进一步审核,对符合条件的交由局长审批)→ 审批(局长根据上报资料和场地等情况,作出是否许可决定。)→ 办结(符合条件的,给予发证;不符合条件的,出具《不予行政许可决定书》)→ 领取结果(窗口领取办理结果。)
二:主要业务办事指南
办事指南1:设立互联网上网服务营业场所(设立、变更)审批
1、申请所需材料
(1)网络文化经营许可证申请表 (盖章,收原件)
(2)《互联网上网服务营业场所变更申请登记表》(盖章,收原件)
(3)原《网络文化经营许可证》正、副本(原件)
(4)拟变更人员的身份证明
(5)工商营业执照副本复印件
(6)法定代表人或者主要负责人身份证明材料
(7)自有营业场所产权证明复印件或者经向房地产管理部门登记备案的租赁合同及业主产权证明
(8)消防安全批准文件
(9)互联网接入服务合同
(10)营业场所地理位置图、建筑平面图(标明200米范围内情况;对存在争议的情形,应以第三方测绘机构出具的测绘地图为准)
(11)网络拓扑结构图(注明IP地址、网关范围)
(12)公安部门信息网络安全批准文件
(13)企业章程
(14)守法经营承诺书
注明:
(1)以上材料均需提交原件和复印件核对,收复印件。复印件空白处写此件与原件相符,签名及盖手指印或盖章。
(2)材料所需表格可网上进行下载
2、办结时限
承诺时限:10个工作日(法定时限为20个工作日)
办事指南2:举办营业性演出审批
1、申请所需材料
(1)营业性演出申请登记表(盖章,收原件)
(2)演出举办单位的《营业性演出许可证》副本
(3)演出举办单位的营业执照副本
(4)演员名单(具体信息包括:序号、姓名、性别、出生日期、所在国家或地区、证件号码、证件起止有效期、职位等信息。)
(5)演员名单对应人员的有效身份证明(复印件)
(6)演出举办单位与文艺表演团体(演员)的演出协议或文艺表演团体(演员)参加演出的同意函(需艺人签名及演出举办单位签章)
(7)演出节目单
(8)与演出节目单对应的节目内容(或视听资料)(如含多页的,每一页资料均需演出举办单位签章。)
(9)演出资金安排计划书(需演出举办单位签章)
(10)演出资金证明
(11)出资承诺书
(12)演出场所同意函或其与演出举办单位的协议(需演出举办单位、演出场所权属单位同时签章。)
(13)演出场所的《演出场所经营单位备案证明》(需演出举办单位签章)
(14)演出场所的工商营业执照副本
(15)演出场所的公安消防部门同意开业的消防安全合格文件
(16)《安全保卫工作方案》(如含多页的,每一页资料均需演出举办单位签章。)
(17)《灭火、应急疏散预案》(如含多页的,每一页资料均需演出举办单位签章。)
(18)依法验收后取得的演出场所合格证明
(19)依法取得的临时搭建舞台、看台的安全、消防批准文件
(20)演出举办单位、参演文艺表演团体(演员)、职员不得获取经济利益的承诺书,主动接受社会监督
(21)委托书(需同时加盖委托方和演出举办单位公章。)
注明:
(1)以上材料均需提交原件和复印件核对,收复印件。复印件空白处写此件与原件相符,签名及盖手指印或盖章。
(2)材料所需表格可网上进行下载
2、办结时限
承诺办结时限:1个工作日(法定时限20个工作日)
办事指南3: 文艺表演团体设立审批
1、 申请所需材料
(1)法定代表人或主要负责人身份证明复印件
(2)专职演员名单、身份证及演员艺术表演能力证明复印件(中专以上学校文艺表演类专业毕业证书、职称证书、中国演出行业协会颁发的演员资格证明、其他有效证明。加盖公章。)
(3)设立文艺表演团体申请登记表
(4)与业务相适应的演出器材设备清单
(5)住所使用证明(包括房产证、房屋租赁合同等的复印件)
(6)工商营业执照
(7)章程
注明:
(1)以上材料均需提交原件和复印件核对,收复印件。复印件空白处写此件与原件相符,签名及盖手指印或盖章。
(2)材料所需表格可网上进行下载
2、办结时限
承诺办结时限:10个工作日(法定时限为20个工作日)
办事指南4:文艺表演团体变更审批
1、申请所需材料
(1)变更申请书(盖章,收原件)
(2)工商营业执照副本
(3)住所和从事的艺术类型(包括房产证、房屋租赁合同等的复印件)
(4)法定代表人或者主要负责人的身份证明
(5)演员的艺术表演能力证明(中专以上学校文艺表演类专业毕业证书、职称证书、演出行业协会颁发的演员资格证明、其他有效证明。)
(6)与业务相适应的演出器材设备书面声明
注明:
(1)以上材料均需提交原件和复印件核对,收复印件。复印件空白处写此件与原件相符,签名及盖手指印或盖章。
(2)材料所需表格可网上进行下载
2、办结时限
承诺办结时限:10个工作日(法定时限为20个工作日)
办事指南5:娱乐场所(游戏游艺)设立审批
1、申请所需材料
(1)申请书 (盖章,收原件)
(2)工商营业执照副本
(3)经营场所投资人、法定代表人或者主要负责人等有关从业人员身份证明及核查函(原件盖章)
(4)经营场所房屋产权证明(属租赁场所经营的,需提交经营场所房屋产权证明和租赁意向书。
(5)经营场所地理位置图及设备安放平面图
(6)公安消防部门出具的消防意见书或《公众聚集场所投入使用、营业前消防安全检查合格证》(原件盖章)
(7)环境保护行政部门出具的该娱乐场所边界噪声符合国家规定的环境噪声排放标准的有关文件
(8)游戏游艺设备依法生产的相关证明材料、设施设备情况登记表
(9)娱乐场所设立审批表
注明:
(1)以上材料均需提交原件和复印件核对,收复印件。复印件空白处写此件与原件相符,签名及盖手指印或盖章。
(2)材料所需表格可网上进行下载
2、办结时限
承诺办结时限:10个工作日(法定时限为20个工作日)
办事指南6:娱乐场所(游戏游艺)变更审批
1、申请所需材料
(1)娱乐场所变更申请登记表(盖章,收原件)
(2)娱乐经营许可证正、副本
(3)工商营业执照副本
(4)经营场所房屋产权证明
(5)经营场所地理位置图及设备安放平面图(注明居民住宅区、道路及周围医院、学校、机关化学品仓库等位置。)
(6)环境保护行政部门出具的该娱乐场所边界噪声符合国家规定的环境噪声排放标准的有关文件
(7)公安消防部门出具的消防意见书或《公众聚集场所投入使用、营业前消防安全检查合格证》
(8)场所内部结构平面图(标明游戏与游艺分区经营位置、游戏游艺机型设备数量及位置)
(9)拟变更人员的身份证明
(10)拟变更人员无《娱乐场所条例》第四条、第五条、第五十二条规定情况的书面声明(收原件,需申请人及投资人签章)
注明:
(1)以上材料均需提交原件和复印件核对,收复印件。复印件空白处写此件与原件相符,签名及盖手指印或盖章。
(2)材料所需表格可网上进行下载
2、办结时限
承诺办结时限:10个工作日(法定时限为20个工作日)
办事指南7:娱乐场所(歌舞娱乐)设立
1、申请所需材料
(1)《歌舞娱乐场所设立申请登记表》(盖章,收原件)
(2)企业名称预先核准通知书或工商营业执照副本复印件
(3)组织机构
(4)章程
(5)投资人的身份证明
(6)拟任法定代表人的身份证明
(7)主要负责人的身份证明
(8)投资人无《娱乐场所管理条例》第四条、第五条、第五十二条情形声明(收原件,需申请人及投资人签章。(按提供的《声明》样本提交))
(9)拟任法定代表人无《娱乐场所管理条例》第四条、第五条、第五十二条情形声明(收原件,需申请人及投资人签章。(按提供的《声明》样本提交))
(10)主要负责人无《娱乐场所管理条例》第四条、第五条、第五十二条情形声明(收原件)需申请人及投资人签章。(按提供的《声明》样本提交)
(11)房地产权属证书或政府房管部门出具的房屋证明文件
(12)租赁合同或者租赁意向书(租赁场地经营的,还应当提交本项)
(13)经营场所地理位置图(由第三方测绘机构出具,收原件。配有标题,注明周边200米内居民住宅区、道路及周围医院、学校、机关、化学品仓库等位置。)
(14)场所内部结构平面图(应标明包厢、包间面积及位置,游艺娱乐场所应当标明游戏和游艺分区经营位置、游戏游艺设备数量及位置。收原件。)
(15)公安消防部门出具的《公众聚集场所投入使用、营业前消防安全检查合格证》
(16)环境保护行政部门出具的批准文件
(17)申请行政审批委托书
(18)代理人身份证明
注明:
(1)以上材料均需提交原件和复印件核对,收复印件。复印件空白处写此件与原件相符,签名及盖手指印或盖章。
(2)材料所需表格可网上进行下载
2、办结时限
承诺办结时限:10个工作日(法定时限为20个工作日)
办事指南8:设立演出经纪机构审批
1、申请所需材料
(1)设立申请书(盖章,收原件)
(2)演出经纪机构申请登记表
(3)工商营业执照
(4)法定代表人或者主要负责人的身份证明
(5)演出经纪人员的资格证明
(6)资金证明
注明:
(1)以上材料均需提交原件和复印件核对,收复印件。复印件空白处写此件与原件相符,签名及盖手指印或盖章。
(2)材料所需表格可网上进行下载
2、办结时限
承诺办结时限:10个工作日(法定时限为20个工作日)
办事指南9:变更演出经纪机构审批
1、申请所需材料
(1)演出经纪机构变更申请登记表(盖章,收原件)
(2)工商营业执照
(3)拟变更人员的身份证明
(4)演出经纪人员的资格证明
(5)资金证明
注明:
(1)以上材料均需提交原件和复印件核对,收复印件。复印件空白处写此件与原件相符,签名及盖手指印或盖章。
(2)材料所需表格可网上进行下载
2、办结时限
承诺办结时限:10个工作日(法定时限为20个工作日)
办事指南10:娱乐场所(歌舞娱乐)变更
1、 申请所需材料
(1)娱乐场所变更申请登记表(盖章,收原件)
(2)娱乐经营许可证正、副本
(3)工商营业执照
(4)经营场所房屋产权证明
(5)经营场所地理位置图及设备安放平面图(注明居民住宅区、道路及周围医院、学校、机关化学品仓库等位置。)
(6)环境保护行政部门出具的该娱乐场所边界噪声符合国家规定的环境噪声排放标准的有关文件
(7)公安消防部门出具的消防意见书或《公众聚集场所投入使用、营业前消防安全检查合格证》
(8)场所内部结构平面图(标明包厢、包间面积及位置)
(9)拟变更人员的身份证明
(10)拟变更人员无《娱乐场所条例》第四条、第五条、第五十二条规定情况的书面声明(收原件,需申请人及投资人签章。(按提供的《声明》样本提交)
注明:
(1)以上材料均需提交原件和复印件核对,收复印件。复印件空白处写此件与原件相符,签名及盖手指印或盖章。
(2)材料所需表格可网上进行下载
2、办结时限
承诺办结时限:10个工作日(法定时限为20个工作日)
办事指南11:娱乐经营许可证换证
1、 申请所需材料
(1)工商营业执照副本
(2)公安消防部门出具的年度《消防安全检查意见书》
(3)经营情况总结(盖章,收原件)
(4)换证登记表(盖章,收原件)
注明:
(1)以上材料均需提交原件和复印件核对,收复印件。复印件空白处写此件与原件相符,签名及盖手指印或盖章。
(2)材料所需表格可网上进行下载
2、办结时限
承诺办结时限:5个工作日(法定时限为10个工作日)
三、其他业务
1、在县级文物保护单位建设控制地带内的建设工程设计方案审批
2、县级文物保护单位文物保护工程许可
3、非国有文物收藏单位和其他单位借用县级国有文物收藏单位藏馆文物审批
4、国有县级文物保护单位改变用途审批
5、县级文物保护单位保护范围内进行其他建设工程审批
5、对未核定为文物保护单位的不可移动文物进行修缮审批
6、设置卫星地面接收设施接收境内卫星电视节目初审
7、乡、镇广播电视站设立审批
8、广播电视视频点播业务许可证(乙种)审批
9、有线广播电视传输覆盖网工程建设及验收审核
10、临时占用公共体育场(馆)设施审批
11、经营高危险性体育项目许可
12、设立健身气功活动站点审批
13、拆除公共体育设施或改变功能、用途审核
以上业务,若群众需要办理,请前往行政服务中心办事窗口进行咨询,或在办事大厅官方网站上自行了解。
1、申请所需材料
(1)高危险性体育项目经营活动行政许可申请书
(2)营业执照
(3)居民身份证
(4)水处理设备清单及合格证(设备无出厂合格证须出具设备检验报告)
(5)游泳场所水平图
(6)足够数量的有效期内体育专业人员、救生人员资格证明
(7)委托授权书
(8)安全保障制度和措施
(9)体育设施符合国家标准的说明性材料
注明:
(1)以上材料均需提交原件和复印件核对,收复印件。复印件空白处写此件与原件相符,签名及盖手指印或盖章。
(2)材料所需表格可网上进行下载
四:办事流程图